关于我们
公司简介
发展历程
公司动态
联系我们
加入我们
解决方案
无线网络
信息安全
DNA
数据中心
协作通信
SDWAN
资源下载
捷通服务
网安服务
支持服务
运维服务
优化服务
实施服务
成功案例
制造业
金融业
医疗业
零售业
教育业
互联网业
CN
CN
EN
解决方案
无线网络
信息安全
DNA
数据中心
协作通信
SDWAN
资源下载
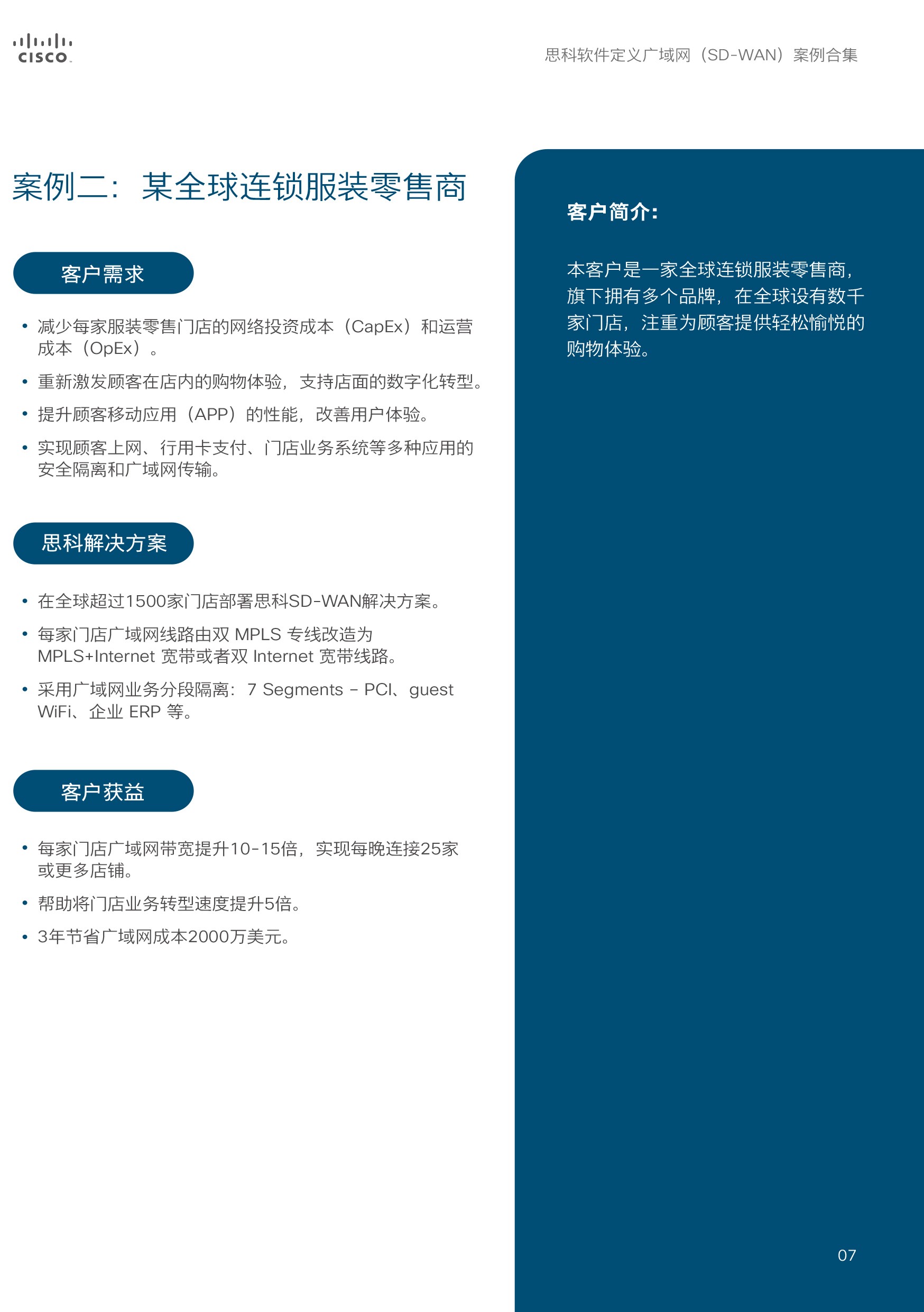
思科软件定义网络(SD-WAN)案例集合
上一篇
下一篇
为您推荐
思科无线行业应用解决方案
思科 HyperFlex系统
立即获得帮助
让我们针对您的需求,为您打造专属解决方案
Service@net-sec.com.cn
在线留言
4006501886
解决方案
无线网络
信息安全
DNA
智能化系统集成
捷通服务
网安服务
支持服务
运维服务
优化服务
实施服务
客户成功实践
成功案例
制造业
金融业
医疗业
零售业
教育业
互联网业
关于我们
公司简介
发展历程
公司动态
联系我们
加入我们
微信公众号
Copyright © 2023-2025 CoreInDay. All Rights Reserved. 网安捷通 版权所有 京ICP备11011126号
Powered by 数际科技